Changhong LED color TV – how to enter the service mode, how to upgrade the software, SMPS circuit diagram – Chassis 920B, Model: HLT57EJ - PCB version JUC7.820.00117550-1
The high-voltage of the LED screen is generated by the power supply board, without attention to exposure to the high voltage, one may meet a serious electricity shock.
HDMI and YPbPr support to 1080P:
The recommended resolving ratio of PC is 1280X768.
The recommended resolving ratio of PC is 1280X768.
Recommended operating power conditions
(The Main Chip cancel 1.8V Supply Voltages because of DDR3 supplied by 1.5V )
(The Main Chip cancel 1.8V Supply Voltages because of DDR3 supplied by 1.5V )
Terminals
Main IC HLT57EJ functions
Power supply and interface
Software upgrade- UART Upgrade
UART upgrade is very slow, about 15 minutes.If main board is not dead, do not use UART upgrade.
Upgrade tool.
Connection reference and upgrade steps
Make sure the main board has not powered. The main board should be in power down condition.
Open UART upgrade software tool: uart2spl_tool in PC.Select correct common port.
Power ON the main board.
Select Restore page.
Click ‘Load’ button of CodeBin, to load the upgrade bin file.
Click ‘restore’.
Click ‘Enter’ to start the upgrading.
The processing bar at the bottom will show up.
First time is erasing the FLASH chip.
Second time is Programming.
Wait programming to finish.
When ‘Restore success’ window shows, press ‘Enter’ to exit the window.
Power Down the main board, and then Power up. That’s all.
USB Upgrade
Copy the bin file to upgrade to USP key root folder.
Make sure the main board is power OFF.
Put USB key to main board USB terminal [USB key has the upgrade bin file]
Power ON the main board, the LED on IR receiver should blink slowly.
Wait till the LED on IR receiver blinks quickly, which means upgrade is finished.
Disconnect the power supply. That’s all.
Because of initial time of some USB keys are longer, main board cannot detect the USB key when power supply. If so, upgrade the main board in Factory Menu.
LED indication blinks, while upgrade.
When upgrading, LED will blink slowly every 1 second.
After successful upgrade, LED will blink quickly ever ¼ second.
If upgrade fails, red LED lights long time and green LED short time in cycle.
Upgrading procedure in Factory Menu.
Power ON the set.
Put the USB key to main board USB terminal.
Press remote control keys: SOURCE > 3 1 3 8 to enter the factory menu [service Mode]
Select the Upgrade > USB Upgrade > USB Upgrade Start.
The system auto loads the upgrade bin file, and start upgrading. The processing bar will be shown and the LED on IR receiver will blink.
After the upgrade finish window show, Power down the TV; and Power ON again.
Thinking of don’t boot
The power is not connected.
Common problems and high voltage, high current wearing parts list.
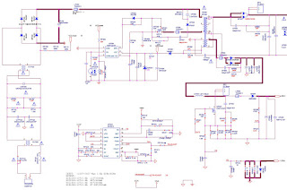
Power board [SMPS] schematic
How to enter the [Factory Mode [Service Mode]
Switch on TV set, and make it works normally
Press the SOURCE key on the remote control.
Press number keys 3 1 3 8 on remote control to enter password. Finish entering the factory mode.
To quit the factory mode, press the EXIT key to exit source.
Set Reset all will clear the memory data, so do not set it unless it is needed; other setting items do not need setting.
Factory Menu settings
Setting method of factory menu
1. Choose setting item
Operators can choose setting item orderly with up and dn key, font having background display represents the item has been chosen. Press Right key to enter sub directory. Use up and dn keys on remote control to make up or down option, and use right and left keys to set.
2. All the menu functions are opened in factory mode, item checking and effect testing can be done by using menu if it is needed.
3. Switching TV signal in factory mode can be done by directly pressing the number key. Press MENU key to back to the parent of working directory, press EXIT key to quit factory mode.
Operators can choose setting item orderly with up and dn key, font having background display represents the item has been chosen. Press Right key to enter sub directory. Use up and dn keys on remote control to make up or down option, and use right and left keys to set.
2. All the menu functions are opened in factory mode, item checking and effect testing can be done by using menu if it is needed.
3. Switching TV signal in factory mode can be done by directly pressing the number key. Press MENU key to back to the parent of working directory, press EXIT key to quit factory mode.
Electro help - Service Modes, Circuit Diagrams, Firmware Update procedure, Disassemble procedure, Universal remote control set-up codes, Troubleshooting and more....








No comments:
Post a Comment